《车车安乘配隐私政策》
尊敬的车车安乘配用户:我们对《车车安乘配隐私政策》进行了更新,此版本更新主要集中补充车车安乘配APP信息收集及使用情况、明确功能中信息收集方式,以便于您更加清晰、直观了解个人信息的保护政策。
【特别提示】
本政策仅适用于车车安科技(广州)有限公司提供的产品和服务及其延伸的功能(以下简称“车车安乘配”),包括车车安乘配APP、网站、客户端、小程序以及随技术发展出现的新形态向您提供的各项产品和服务。如我们提供的某款产品有单独的隐私政策或相应的用户服务协议当中存在特殊约定,则该产品的隐私政策将优先适用,该款产品隐私政策和用户服务协议未涵盖的内容,以本政策内容为准。请仔细阅读《车车安乘配隐私政策》(尤其是粗体内容)并确定了解我们对您个人信息的处理规则。阅读过程中,如您有任何疑问,可通过《车车安乘配隐私政策》中的联系方式咨询我们。
版本生效日期:2022年5月19日
如您有任何疑问、意见或建议,您可通过以下联系方式与我们联系:
联系电话:020-31522997
注册地址:广州市白云区白云大道北亚滴大厦205室
常用办公地址:广州市白云区白云大道北亚滴大厦205室
引言
欢迎您使用车车安乘配!我们非常重视用户的隐私和个人信息保护。您在使用我们的产品与/或服务时,我们可能会收集和使用您的相关信息。我们希望通过《车车安乘配隐私政策》(“本隐私政策”)向您说明在您使用我们的产品与/或服务时我们如何收集、使用、保存、共享和转移这些信息,以及我们为您提供的访问、更新、删除和保护这些信息的方式。
本隐私政策将帮助您了解以下内容:
一、我们如何收集和使用您的个人信息
二、我们如何使用 Cookies 和同类技术
三、我们如何对外提供您的个人信息
四、我们如何保护和保存您的个人信息
五、您如何管理个人信息
六、通知和修订
七、如何联系我们
本隐私政策与您所使用的车车安乘配服务以及该服务所包括的各种业务功能(以下统称“我们的产品与/或服务”)息息相关,希望您在使用我们的产品与/或服务前仔细阅读并确认您已经充分理解本隐私政策所写明的内容,并让您可以按照本隐私政策的指引做出您认为适当的选择。本隐私政策中涉及的相关术语,我们尽量以简明扼要的表述,并提供进一步说明的链接,以便您更好地理解。
一、我们如何收集和使用您的个人信息
个人信息是以电子或者其他方式记录的与已识别或者可识别的自然人有关的各种信息,不包括匿名化处理后的信息。敏感个人信息是一旦泄露或者非法使用,容易导致自然人的人格尊严受到侵害或者人身、财产安全受到危害的个人信息,包括生物识别、宗教信仰、特定身份、医疗健康、金融账户、行踪轨迹等信息,以及不满十四周岁未成年人的个人信息。
我们会遵循正当、合法、必要的原则,出于本政策所述的以下目的,收集和使用您在使用产品与/或服务过程中主动提供或因使用产品与/或服务而产生的个人信息,以及从第三方获取您的相关个人信息。如果我们要将您的个人信息用于本政策未载明的其他用途,或将基于特定目的收集而来的信息用于其他目的,我们将以合理的方式向您告知,并在使用前再次征得您的同意。
(一)您须授权我们收集和使用您个人信息的情形
我们的产品与/或服务包括一些核心功能,这些功能包含了实现网上购物与企业内部管理所必须的功能及保障交易安全所必须的功能。我们可能会收集、保存和使用下列与您有关的信息才能实现上述这些功能。如果您不提供相关信息,您将无法享受我们提供的产品与/或服务。这些功能包括:
1、实现网上购物所必须的功能
(1)账号注册、登录与验证
当您注册车车安乘配账号时,您至少需要向我们提供您准备使用的车车安乘配账号名、密码、手机号码,我们将通过发送短信验证码或邮件的方式来验证您的身份是否有效,通过SIM卡信息识别并显示对应的运营商。您的账号名为您的默认昵称,您可以修改和补充您的昵称,这些信息均属于您的“账号信息”。
当您成功注册车车安乘配账号后,可以使用车车安乘配账号登录“车车安乘配APP”,登录时您需要向我们提供您的车车安乘配账号信息。若您不提供这类信息,您将无法登录和在“车车安乘配APP”使用任何功能。
(2)商品/服务信息展示和搜索
为了向您展示商品或者服务,我们会收集您的设备信息(包括设备名称、设备型号、MAC地址及IMEI、设备识别码、移动应用列表等软硬件特征信息、操作系统和应用程序版本、语言设置、分辨率、服务提供商网络ID(PLMN))、设备所在位置相关信息(包括您授权的GPS位置信息以及WLAN接入点、蓝牙和基站传感器信息)、浏览器类型来对相应的商品或者服务内容进行排序以适应您的设备界面。
为了向您提供搜索历史、浏览记录、购物车或订单商品或服务展示服务,我们会收集您的浏览信息、搜索记录、收藏记录、关注记录、加购信息、订单信息。
(3)下单及订单管理
当您准备对您购物车内的商品进行结算时,车车安乘配系统会生成您购买商品的订单。您需要在订单中至少填写您的收货人姓名、收货地址以及手机号码,同时该订单中会载明订单号、您所购买的商品或服务信息、下单时间、您应支付的货款金额及支付方式;您可以另外填写收货人的联系电话、邮箱地址信息以增加更多的联系方式确保商品可以准确送达,但不填写这些信息不影响您订单的生成。若您需要开具发票,还需要提供发票抬头、纳税人识别号以及接收发票的电子邮箱。
上述所有信息构成您的“订单信息”,我们将使用您的订单信息来(包括与为您提供上述服务的第三方)进行您的身份核验、确定交易、支付结算、完成配送、为您查询订单以及提供客服咨询与售后服务。我们还会使用您的订单信息来判断您的交易是否存在异常以保护您的交易安全。
(4)支付功能
在您下单后,您可以选择车车安乘配的关联方或与车车安乘配合作的第三方支付机构(包括支付宝、微信支付及银联、网联等支付通道,以下称“支付机构”)所提供的支付服务。我们需要将您的车车安乘配订单号与交易金额信息与这些支付机构共享以完成下单支付功能。在您使用支付功能时,支付机构会通过其页面收集或验证您的银行卡(含储蓄卡、信用卡)及其他支付必要信息,以实现其确认您的支付指令并完成支付,具体适用各支付机构相应的隐私政策。
2、保障交易安全所必须的功能
为保障您使用我们的产品或服务时系统的稳定性和安全性,防止您的个人信息被非法获取,更准确地预防欺诈和保护账号安全,我们需要收集您的设备信息(设备型号、设备Mac地址、应用进程列表、设备识别码、设备序列号、操作系统及软件版本、设备状态、网络状况)、历史上网记录、日志信息、IP地址、位置信息、浏览信息、订单信息、常用软件列表、ssid、wifi信息、IMSI、SIM卡信息、电池使用情况来识别是否为真实自然人用户、是否为异常地点登录、判断您的账号风险,并可能会记录一些我们认为有风险的链接(“URL”);我们也会收集您的设备信息用于对车车安乘配系统问题进行分析、统计流量并排查可能存在的风险,在您选择向我们发送异常信息时予以排查。如果您不提供上述信息,我们则无法在您使用车车安乘配服务过程中对您的服务及账号安全进行保护。
(二)为您提供的其他附加服务
为向您提供更便捷、更优质的产品及/或服务,努力提升您的体验,我们在向您提供的以下附加服务中可能会收集和使用您的个人信息。如果您不提供这些信息,不会影响您使用车车安乘配的浏览、搜索、购买等基本服务,但您可能无法获得这些附加服务给您带来的用户体验。这些附加服务包括:
1、基于位置信息的附加服务:我们会在您开启位置权限后访问获取您的位置信息,您可以使用此权限用户添加/获取客户地址定位
2、基于相机/摄像头的附加服务:您可在开启相机/摄像头权限后使用该功能进行扫码用于扫码识别商品,上传商品图片等服务,即使您已同意开启相机/摄像头权限,我们也仅会在您主动拍摄、录制、扫码等使用相机/摄像头时获取信息。
3、基于相册(图片库/视频库)的图片/视频访问及上传的附加服务:您可在开启相册权限后使用该功能上传您的照片/图片/视频,以实现商品资料/订单附件的更新。
4、基于麦克风的语音技术相关附加服务:您可在开启麦克风权限后使用麦克风实现客服通话功能,即使您已同意开启麦克风权限,我们也仅会在您主动点击客户端内麦克风图标或录制视频时通过麦克风获取语音信息。
5、基于存储权限的附加服务:我们向您申请获取此权限,目的是为了保障客户端的稳定运行。在您开启我们可读取/写入您设备存储的权限后,我们将自您设备存储空间内读取或向其中写入图片、文件、崩溃日志信息等必要信息,用于向您提供信息发布或在本地记录崩溃日志信息等功能。
6、基于二维码保存的附加服务:我们读取您的二维码保存权限是为了便于您使用APP进行二维码收款等服务。
7、基于蓝牙打印的附加服务:我们读取您的蓝牙打印权限是为了便于您使用APP连接蓝牙打印机进行订单打印等功能。
8、基于手机APP消息推送的服务:我们将获取您APP的消息推送和手机唤醒权限,用户向您推送重要的业务通知。
9、基于手机电话权限的服务:我们将获取您的手机电话拨打权限,您可以使用APP进行客服热线拨打。
10、基于手机APP信息的拓展功能。
您理解并同意,上述附加服务可能需要您在您的设备中开启您的位置信息 (地理位置)、摄像头(相机)、相册(图片库)、麦克风(语音)、通讯录、日历及/或电话状态的访问权限,以实现这些权限所涉及信息的收集和使用。您可在您的设备设置中逐项查看上述权限的状态,并可自行决定这些权限随时的开启或关闭。请您注意,您开启任一权限即代表您授权我们可以收集和使用相关个人信息来为您提供对应服务,您一旦关闭任一权限即代表您取消了授权,我们将不再基于对应权限继续收集和使用相关个人信息,也无法为您提供该权限所对应的服务。但是,您关闭权限的决定不会影响此前基于您的授权所进行的信息收集及使用。
你可以选择开启设备的设备信息权限。经你授权,我们会收集你的设备信息(包括设备属性、设备型号、设备标识符「如IMEI\androidID\IDFA\OPENUDID\GUID\OAID、SIM卡IMSI、ICCID信息」、设备MAC地址),对风控问题进行分析、流量统计并排查可能存在的风险,在你选择向我们发送异常信息时予以排查。此项权限你可以在系统权限中关闭,一旦关闭我们将无法保障你的帐号风险,但不会影响你享受车车安乘配服务基本功能。
为确保相关业务功能的正常实现,我们需要根据具体的使用场景调用对应的必要权限,并在调用前向你弹窗询问,具体的权限调用说明请查看对应产品隐私政策中所说明的权限使用列表。
(三)您可自主选择提供的个人信息的情形
请您注意,您开启任一权限即代表您授权我们可以收集和使用相关个人信息来为您提供对应服务,您一旦关闭任一权限即代表您取消了授权,我们将不再基于对应权限继续收集和使用相关个人信息,也无法继续为您提供该权限所对应的服务。您关闭权限的决定不会影响此前基于您的授权所进行的信息收集及使用。
(四)我们从第三方获得您个人信息的情形
我们可能从第三方获取您授权共享的账号信息(头像、昵称及授权页面提示的其他信息),并在您同意本隐私政策后将您的第三方账号与您的车车安乘配账号绑定,使您可以通过第三方账号直接登录并使用我们的产品与/或服务。我们会将依据与第三方的约定、对个人信息来源的合法性进行确认后,在符合相关法律和法规规定的前提下,使用您的这些个人信息。您也可以使用本机号码来快捷登录,我们会将您的网络信息提供给运营商完成注册或登录。
(五)您个人信息使用的规则
1、我们会根据本隐私政策的内容,为实现我们的产品与/或服务功能对所收集的个人信息进行使用。
2、在收集您的个人信息后,我们将通过技术手段对数据进行去标识化处理。
3、当我们展示您的个人信息时,我们会采用包括去标识化或者匿名化处理方式对您的信息进行脱敏,以保护您的信息安全。
4、为统计我们的产品/服务使用情况,我们会对经过技术处理的用户数据进行汇总、分析和使用,并与第三方共享处理后的统计信息。我们会通过安全加密的技术处理方式以及其他方式保障信息接收方无法重新识别特定个人。
5、当我们要将您的个人信息用于本隐私政策未载明的其它用途时,或基于特定目的收集而来的信息用于其他目的时,会事先征求您的明示同意。
请您理解,我们向您提供的产品与/或服务将不断更新变化。如果您选择使用本隐私政策中尚未列明的其他产品与/或服务时,我们会在收集您的个人信息前通过协议、页面提示等方式向您详细说明信息收集的目的、方式、范围并征求您的同意。若您不同意提供前述信息,您可能无法使用该项产品与/或服务,但不影响您使用现有产品与/或服务。
二、我们如何使用Cookies和同类技术
(一)Cookies的使用
1、为您获得更轻松的访问体验。我们会在您的计算机或移动设备上发送一个或多个名为Cookies的小数据文件,指定给您的Cookies 是唯一的,它只能被将Cookies发布给您的域中的Web服务器读取。我们向您发送Cookies是为了简化您重复登录的步骤、存储您的购物偏好或您购物车中的商品等数据进而为您提供更方便使用车车安乘配APP。
2、我们不会将 Cookies 用于本隐私政策所述目的之外的任何用途。您可根据自己的偏好管理或删除Cookies。您可以清除计算机上保存的所有 Cookies,大部分网络浏览器会自动接受Cookies,但您通常可根据自己的需要来修改浏览器的设置以拒绝 Cookies;另外,您也可以清除软件内保存的所有Cookies。但如果您这么做,您可能需要在每一次访问车车安乘配网站时亲自更改用户设置,而且您之前所记录的相应信息也均会被删除,并且可能会对您所使用服务的安全性有一定影响。
(二)SDK的使用
为保障我们客户端的稳定运行、功能实现,使您能够享受和使用更多的服务及功能,我们的应用中会嵌入授权合作伙伴的SDK或其他类似的应用程序。
我们会对授权合作伙伴获取有关信息的应用程序接口(API)、软件工具开发包(SDK)进行严格的安全检测,并与授权合作伙伴约定严格的数据保护措施,令其按照本政策以及其他任何相关的保密和安全措施来处理个人信息。
关于我们接入的合作伙伴等第三方的SDK目录:
1、SDK名称:微信
公司名称:深圳市腾讯计算机系统有限公司
个人信息种类:设备标识信息(BSSID/(沿备序列号/IME/MAC地址/SSID/IMSI)、位置信息、Wi-Fi地址、运营商信息、应用列表
使用目的:微信登录
使用场景:支持微信授权登录、微信分享和微信支付
该SDK隐私政策链接:https://open.weixin.qq.com/cgi-bin/frame?t=news/protocol_developer_tmpl
2、SDK名称:极光推送
公司名称:深圳市和讯华谷信息技术有限公司
个人信息种类:设备标识信息(BSSID/设备序列号/IMEI/MAC地址/SSID/BSSID/设备序列号(BSSID/IMEI/MAC地址/SSID/IMSI)、设备平台(设备厂商、设备品牌、设备识别码)应用列表信息、网络信息、传感器、位置信息、安装列表
使用目的:消息推送
使用场景:推送消息
该SDK隐私政策链接:https://www.jiguang.cn/license/privacy
3、SDK名称:小米推送
公司名称:小米移动软件有限公司
个人信息种类:设备标识信息(OAID、加密的AndroidID、应用包名、版本号和运行状态)消息内容、消息创建、送达和点击时间设备信息(设备厂商、设备型号、设备内存、操作系统版本、小米推送SDK版本、设备归属地(国家或地区)、SIM卡运营商名称、当前网络类型)。其中当前网络类型、SIM卡运营商名称仅在设备本地读取,不会上传至小米服务器。
使用目的:向小米设备用户推送消息
使用场景:新消息到达设备时提醒用户查看
该SDK隐私政策链接:https://privacy.mi.com/miaccount/zh_CN/
4、SDK名称:百度统计
公司名称:百度北京百度网讯科技有限公司
个人信息种类:设备标识符(IMEI、IDFA、Android ID、设备MAC地址、OAID等相关信息)、应用信息(应用崩溃信息、通知开关状态、软件安装列表等相关信息)、设备参数及系统信息(设备信息、设备型号、操作系统及硬件相关信息)
网络信息:IP地址、WiFi信息、基站信息等相关信息
使用目的:用于统计详细的崩溃日志以及行为分析
使用场景:用户使用APP过程中使用
该SDK隐私政策链接:https://tongji.baidu.com/web/help/article?id=330
5、SDK名称:百度地图
公司名称:北京百度网讯科技有限公司
个人信息种类:地图位置服务
使用目的:提供定位功能服务
使用场景:使用地图、导航等定位功能
该SDK隐私政策链接:http://lbsyun.baidu.com/index.php?title=androidsdk/sdkandev-download
6、SDK名称:腾讯地图定位
公司名称:深圳市腾讯计算机系统有限公司
个人信息种类:设备标识信息(如OAID、IMEI号、MAC地址、AndroidID、IDFA)、GPS地理位置信息数据传输方式:客户端接口传输,服务端传输
使用目的:提供定位功能服务
使用场景:使用地图、导航等定位功能
该SDK隐私政策链接:https://lbs.qq.com/mobile/androidLocationSDK/androidGeoGuide/androidGeoOverview
7、SDK名称:QQ互联/QQ开放平台/腾讯移动分析/腾讯分享/腾讯(腾讯开放平台)
公司名称:深圳市腾讯计算机系统有限公司
个人信息种类:设备标识信息(BSSID/(沿备序列号/IMEI/MAC地址/SSID/IMSI)、位置信息、Wi-Fi地址、运营商信息、应用列表、传感器、SD卡数据
使用目的:登录认证,快速接入登录和分享功能
使用场景:QQ登录、分享
该SDK隐私政策链接:https://wikinew.open.qq.com/#/iwiki/864512506
8、SDK名称:vivo推送
公司名称:维沃移动通信有限公司
个人信息种类:设备标识信息(如IMEI号)、手机型号、系统类型、系统版本
使用目的:向设备推送消息
使用场景:新消息到达设备时提醒用户查看
该SDK隐私政策链接:https://dev.vivo.com.cn/documentCenter/doc/180
9、SDK名称:七牛云
公司名称:上海七牛信息技术有限公司
SDK类型:图片
使用目的:用于用户上传附件图片、用户个人头像
使用场景:附件上传,头像上传
共享方式:SDK本机采集
该SDK隐私政策链接:https://www.qiniu.com/agreements/privacy-right
10、SDK名称:com.yunshl.ysdhlibrary、com.yunshl.ysdinghuo、com.yunshl.hdbaselibrary
公司名称:深圳云上互联科技有限公司
个人信息种类:设备标识信息(BSSID/IMEI/MAC地址/SSID/IMSI/AndroidID/OAID)、位置信息、Wi-Fi地址、运营商信息、应用列表、传感器、SD卡数据、蓝牙
使用目的:读取、写入、删除SD卡数据,用于产品下单,上传数据,删除订单
使用场景:产品购买下单
该SDK隐私政策链接:https://www.ysdinghuo.com/doc/yunshang_yinsi.html
11、SDK名称:OPPO推送
公司名称:广东欢太科技有限公司
个人信息种类:设备标识信息(如IMEI号)、手机型号、系统类型、系统版本
使用目的:向设备推送消息
使用场景:新消息到达设备时提醒用户查看
该SDK隐私政策链接:https://open.oppomobile.com/new/developmentDoc/info?id=10288
QQ与第三方共享信息清单
为保障QQ的稳定运行或实现相关功能,我们可能会接入由第三方提供的软件开发包(SDK)实现前述目的。我们会对合作方获取个人信息的行为进行严格的安全监测,以保护您的个人信息安全。
我们对接入的相关第三方SDK及其他第三方主体收集信息的情况在以下目录中列明。您可以通过相关链接查看第三方的数据使用和保护规则。请注意,第三方SDK可能由于版本升级、策略调整等原因导致其个人信息处理类型发生变化,请以其公示的官方说明为准。
即时通讯(腾讯云即时通信IM)
第三方名称:腾讯云计算(北京)有限责任公司
使用目的:为用户提供文字,图片和语音聊天的服务
处理方式:第三方自行处理
收集个人信息类型:用户标识信息,网络类型,系统语言类型
第三方隐私政策或官网链接:https://rule.tencent.com/rule/preview/058bf5dc-c797-4ba5-89eb-d06d9196c516
机器人服务(云小微客服机器人SDK)
第三方名称:腾讯云计算(北京)有限责任公司
使用目的:实现机器人的定向问答功能
处理方式:通过去标识化、加密传输和处理的安全处理方式
收集个人信息类型:将用户主动向客服机器人发送的的问题内容发送给腾讯云,并接收腾讯云返回的问题答案
第三方隐私政策或官网链接:https://cloud.tencent.com/product/icr
推送通知消息(OPPO推送SDK)
第三方名称:广东欢太科技有限公司
使用目的:用于在OPPO设备上推送消息
处理方式:通过去标识化、加密传输和处理的安全处理方式
收集个人信息类型:设备标识信息、网络信息、设备状态信息、应用使用信息
第三方隐私政策或官网链接:https://open.oppomobile.com/wiki/doc#id=10445
推送通知消息(华为推送SDK)
第三方名称:华为软件技术有限公司
使用目的:1. 提供消息推送服务;2. 统计华为推送SDK接口调用成功率。
处理方式:通过去标识化、加密传输和处理的安全处理方式
收集个人信息类型:应用基本信息、应用内设备标识符、设备的硬件信息、系统基本信息和系统设置信息
第三方隐私政策或官网链接:https://developer.huawei.com/consumer/cn/doc/development/HMSCore-Guides/sdk-data-security-0000001050042177
推送通知消息(VIVO推送SDK)
第三方名称:维沃移动通信有限公司
使用目的:用于在VIVO设备上推送消息
处理方式:通过去标识化、加密传输和处理的安全处理方式
收集个人信息类型:设备标识信息、网络状态信息
第三方隐私政策或官网链接:https://dev.vivo.com.cn/documentCenter/doc/366
推送通知消息(小米推送SDK)
第三方名称:小米移动软件有限公司
使用目的:用于在小米设备上推送消息
处理方式:通过去标识化、加密传输和处理的安全处理方式
个人信息种类:设备标识OAID、加密的Android ID;设备厂商、设备型号、设备内存、操作系统版本、小米推送SDK版本、设备归属地(国家或地区)、SIM卡运营商名称、当前网络类型。其中当前网络类型、SIM卡运营商名称仅在设备本地读取,不会上传至小米服务器。
第三方隐私政策或官网链接: https://dev.mi.com/console/doc/detail?pId=1822
信息分享(微博SDK)
第三方名称:北京微梦创科网络技术有限公司
使用目的:登录及分享内容到新浪微博
处理方式:通过去标识化、加密传输和处理的安全处理方式
收集个人信息类型:设备标识信息、网络信息
第三方隐私政策或官网链接:https://open.weibo.com/
计步服务(VIVO计步SDK)
第三方名称:维沃移动通信有限公司
使用目的:用于在VIVO设备上使用QQ运动功能时,展示更精准的步数信息
处理方式:通过去标识化、加密传输和处理的安全处理方式
收集个人信息类型:步数信息
第三方隐私政策或官网链接:https://www.vivo.com.cn/about-vivo/privacy-policy
广告服务
第三方名称:广告主和/或其委托的代理商、第三方广告监测服务商
使用目的:帮助广告主投放、评估、监测、提升广告投放效果,具体详见《广告服务第三方信息共享清单》https://privacy.qq.com/document/preview/7c8439a1d632427180da2a497f05dba1
处理方式:通过去标识化、加密传输和处理的安全处理方式
收集个人信息类型:如IDFA、OAID等设备标识符;如曝光、点击数据等广告数据;如系统语言、屏幕高宽、屏幕方向等设备信息
QQ钱包支付
第三方名称:财付通支付科技有限公司
使用目的:用户开通及登录使用QQ钱包服务/反洗钱/风险管理/保障支付安全
处理方式:后台接口传输
收集个人信息类型:QQ登录信息,包括QQ号及用户标识信息;QQ账号昵称、备注名、头像及用户标识信息;IP地址、设备识别码(MAC/IMEI);硬件设备型号、终端系统类型、设备识别码(MAC/IMEI)、使用的软件版本信息、软件语言设置信息、所在的地区
第三方隐私政策或官网链接:https://www.tenpay.com/v3/helpcenter/low/privacy.shtml
王卡用户身份识别
接收方名称:中国联合网络通信有限公司
使用目的:根据IP识别用户手机号,进而识别用户是否为王卡
共享方式:后台接口传输(将用户IP经加密、去标识传送给联通,联通根据IP进行王卡身份识别并返回识别结果。)
共享信息名称:IP地址
第三方个人信息处理规则:http://www.10010.com/net5/front/include/index_a/privacypolicy.html
自启动和关联启动说明
1、为确保本应用处于关闭或后台运行状态下可正常接收到客户端推送的信息,本应用须使用(自启动)能力,将存在一定频率通过系统发送广播唤醒本应用自启动或关联启动行为,是因实现功能及服务所必要的。
2、当您打开内容类推送消息,在征得您的明确同意后,会跳转打开相关内容。在未征得您同意的情况下,则不会有自启动或关联启动。
3、当您打开本App内部下载的文件后,会关联启动第三方App。
三、我们如何对外提供您的个人信息
(一)共享
1、我们不会与车车安乘配以外的任何公司、组织和个人共享您的个人信息,但以下情况除外:
(1)事先获得您明确的同意或授权;
(2)根据法律法规、行政及司法部门强制性要求进行提供;
(3)在法律法规允许的范围内,为维护车车安乘配、车车安乘配的关联方或合作伙伴、您或其他车车安乘配用户或社会公众利益、财产或安全免遭损害而有必要提供;
(4)只有共享您的个人信息,才能实现我们的产品与/或服务的核心功能或提供您需要的服务;
(5)应您需求为您处理您与他人的纠纷或争议;
(6)符合与您签署的相关协议(包括在线签署的电子协议以及相应的平台规则)或其他的法律文件约定所提供;
(7)基于学术研究而使用;
(8)基于符合法律法规的社会公共利益、突发公共卫生事件而使用。
请您注意,您在使用我们服务时自愿共享甚至公开分享的信息,可能会涉及您或他人的个人信息甚至敏感个人信息。请您共享时谨慎考虑并决定。
(二)委托处理
我们可能委托授权合作伙伴处理您的个人信息,以便向您提供相应的产品或服务。但我们仅会出于合法、正当、必要、特定、明确的目的共享您的个人信息,并且只会共享提供产品或服务所必要的个人信息。如果我们的合作伙伴将您的个人信息用于我们未委托的用途,其将单独征得您的同意。
我们的合作伙伴包括以下类型:
(1)提供技术服务的供应商。我们可能会将您的个人信息提供给支持我们功能的第三方,包括为我们提供基础设施技术服务、数据分析服务及数据处理服务等的供应商。
对我们委托合作伙伴处理个人信息的,我们会与其签署数据保护协议,要求其按照协议约定、本隐私政策以及相关法律法规要求来处理个人信息。为了保障数据在第三方安全可控,我们推出了云鼎服务,在云端提供安全可靠的数据使用和存储环境,确保用户数据的安全性。
(三)转移
在因合并、分立、解散、被宣告破产等原因需要转移个人信息的,我们会向您告知接收方的名称或者姓名和联系方式,要求接收您个人信息的公司、组织继续受本隐私政策的约束,否则,我们将要求该公司、组织重新向您征求授权同意。
(四)公开披露
我们仅会在以下情况,且在采取符合业界标准的安全防护措施的前提下,才会公开披露您的个人信息:
(1)根据您单独同意的授权范围披露相应个人信息;
(2)如果您严重违反法律法规或者相关协议、规则,我们可能会披露您的相关违规行为及我们对您采取的措施。
四、我们如何保护和保存您的个人信息
(一)我们保护您个人信息的技术与措施
我们非常重视个人信息安全,并采取一切合理可行的措施,保护您的个人信息:
1、数据安全技术措施
我们会采用符合业界标准的安全防护措施,包括建立合理的制度规范、安全技术来防止您的个人信息遭到未经授权的访问使用、修改,避免数据的损坏或丢失。例如:车车安乘配的网络服务采取了传输层安全协议等加密技术,通过https等方式提供浏览服务,确保用户数据在传输过程中的安全;车车安乘配采取加密技术对用户个人信息进行加密保存,并通过隔离技术进行隔离;在个人信息使用时,例如个人信息展示、个人信息关联计算,我们会采用包括内容替换、md5、SHA256在内多种数据脱敏技术增强个人信息在使用中安全性;车车安乘配采用严格的数据访问权限控制保护个人信息,避免数据被违规使用。
2、车车安乘配为保护个人信息采取的其他安全措施
车车安乘配通过建立数据分类分级制度、数据安全管理规范、数据安全开发规范来管理规范个人信息的存储和使用;通过信息接触者保密协议、监控和审计机制来对数据进行全面安全控制。
我们仅允许有必要知晓这些信息的车车安乘配及车车安乘配关联方的员工、合作伙伴访问个人信息,并为此设置了严格的访问权限控制和监控机制。我们同时要求可能接触到您个人信息的所有人员履行相应的保密义务。
互联网并非绝对安全的环境,而且电子邮件、即时通讯、社交软件等与其他用户的交流方式无法确定是否完全加密,我们建议您使用此类工具时请使用复杂密码,并注意保护您的个人信息安全。在通过车车安乘配与第三方进行网上产品与/或服务的交易时,您不可避免的要向交易对方或潜在的交易对方披露自己的个人信息,如联络方式或者邮政地址等。请您妥善保护自己的个人信息,仅在必要的情形下向他人提供。
3、安全事件处置
为应对个人信息泄露、损毁和丢失等可能出现的风险,我们制定了多项制度,明确安全事件、安全漏洞的分类分级标准及相应的处理流程。我们也为安全事件建立了专门的应急响应团队,按照安全事件处置规范要求,针对不同安全事件启动安全预案,进行止损、分析、定位、制定补救措施、联合相关部门进行溯源和打击。
一旦发生个人信息安全事件后,我们将按照法律法规的要求,及时向您告知:安全事件的基本情况和可能的影响、我们已采取或将要采取的处置措施、您可自主防范和降低风险的建议、对您的补救措施等。同时,我们将及时将事件相关情况以邮件、信函、电话、推送通知等方式告知您,难以逐一告知个人信息主体时,我们会采取合理、有效的方式发布公告。同时,我们还将按照监管部门要求,主动上报个人信息安全事件的处置情况。
如果您对我们的个人信息保护有任何疑问,可通过本隐私政策中约定的联系方式联系我们。如您发现自己的个人信息泄密,尤其是您的账号及密码发生泄露,请您立即通过本隐私政策“八、如何联系我们”中明确的联系方式联络我们,以便我们采取相应措施。
(二)您个人信息的保存
1、您的个人信息将存储于中华人民共和国境内。如您使用跨境交易服务,且需要向境外传输您的个人信息完成交易的,我们会单独获取您的授权同意并要求接收方按照双方签署的数据保护协议、本隐私政策以及相关法律法规要求来处理您的个人信息。
2、在您使用我们的产品与/或服务期间,您的个人信息将在为了实现本政策所述目的之期限内保存,同时将结合法律有强制的留存要求期限的规定确定,如《中华人民共和国电子商务法》要求商品和服务信息、交易信息保存时间自交易完成之日起不少于三年。在超出保存期间后,我们会根据适用法律的要求删除您的个人信息,或进行匿名化处理。
3、请您注意,当您成功注销车车安乘配账号后,我们会根据适用法律的要求删除您的个人信息,或进行匿名化处理。
4、如果我们终止服务或运营,我们会至少提前三十日向您通知,并在终止服务或运营后对您的个人信息进行删除或匿名化处理。
五、您如何管理您的个人信息
车车安乘配非常重视您对个人信息的关注,并尽全力保护您对于您个人信息访问、更正、删除以及撤回同意的权利,以使您拥有充分的能力保障您的隐私和安全。您的权利包括:
1、访问和更正您的个人信息
除法律法规规定外,您有权随时访问和更正您的个人信息,具体包括:
(1)您的账号信息:PC端您可以在“我的车车安乘配”页面的“账户设置”菜单中查阅您提交给车车安乘配的个人信息。移动端具体路径为:账号名称、个人资料信息:首页--“我的”进入我的车车安乘配--右上角“设置”进入账号设置—点击头像进入个人信息页账号密码、电话号码:首页--“我的”进入我的车车安乘配--右上角“设置按钮”--账户与安全;收藏商品:首页--“我的”进入我的车车安乘配—收藏商品(具体名称以网页内容为准)。
(2)您的收货信息:PC端您可以通过访问“我的车车安乘配”页面的“账户设置”-“收货地址”菜单中随时添加、更改、删除您的收货地址信息(包括收货人姓名、收货地址、收货人的电话号码或邮箱);移动端具体路径为:首页--“我的”进入我的车车安乘配--右上角“设置按钮”进入账号设置--地址管理。您也可以将最常用的收货地址设置为默认地址,如此,若您下次购买商品时未更改收货地址,您的商品会配送到该默认地址。
(3)您的订单信息:PC端您可以通过访问“我的订单”页面查看您的所有已经完成、待付款或待售后的订单。移动端具体路径为:移动端首页--“我的”进入我的车车安乘配--我的订单/待收款/待收货/退换售后。您可以选择删除已经完成和已取消的订单来删除您的订单信息,但这样可能导致我们无法准确判断您的购买信息而难以提供相应的售后服务,您也无法对删除的订单使用我们的晒单和评价功能。
对于您在使用我们的产品与/或服务过程中产生的其他个人信息需要访问或更正,请随时联系我们。我们会根据本隐私政策所列明的方式和期限响应您的请求。
2、删除您的个人信息
您在我们的产品与/或服务页面中可以直接清除或删除的信息,包括订单信息、浏览信息、收货地址信息。
在以下情形中,您可以向我们提出删除个人信息的请求:
(1)如果我们处理个人信息的行为违反法律法规;
(2)如果我们收集、使用您的个人信息,却未征得您的同意;
(3)如果我们处理个人信息的行为严重违反了与您的约定;
(4)如果您不再使用我们的产品或服务,或您注销了车车安乘配账号;
(5)如果我们终止服务及运营,或者保存期限已届满。
若我们决定响应您的删除请求,我们还将同时尽可能通知从我们获得您的个人信息的实体,要求其及时删除,除非法律法规另有规定,或这些实体已获得您的独立授权。
请您注意,当您成功注销车车安乘配账号后,我们将对您的个人信息进行删除或匿名化处理。当您或我们协助您删除相关信息后,因为适用的法律和安全技术限制,我们可能无法立即从系统中删除相应的信息,我们将安全地存储您的个人信息并限制对其的任何进一步的处理,直到可以删除或实现匿名化。
3、改变您授权同意的范围或撤回您的授权
您可以通过删除信息、关闭设备功能、在车车安乘配网站或软件中进行隐私设置等方式改变您授权我们继续收集个人信息的范围或撤回您的授权。您也可以通过注销账号的方式,撤回我们继续收集您个人信息的全部授权。
请您理解,每个业务功能需要一些基本的个人信息才能得以完成,当您撤回同意或授权后,我们无法继续为您提供撤回同意或授权所对应的服务,也不再处理您相应的个人信息。但您撤回同意或授权的决定,不会影响此前基于您的授权而开展的个人信息处理。
4、注销账号
您可以在我们的产品中直接申请注销账号。您可以通过移动端APP访问“我的--设置-注销账户”完成账号注销;您还可以通过PC端访问“我的车车安乘配-设置-注销账号”完成账号注销。关于您注销账号的方式以及您应满足的条件,请详见《车车安乘配账号注销须知》。您注销账号后,我们将停止为您提供产品与/或服务,并根据适用法律的要求删除您的个人信息,或进行匿名化处理。
5、获取您的个人信息副本
您有权获取您的个人信息副本。如您需要获取我们收集的您的个人信息副本,您随时联系我们。在符合相关法律规定且技术可行的前提下,我们将根据您的要求向您提供相应的个人信息副本。
6、响应您的请求
如果您无法通过上述方式访问、更正或删除您的个人信息,或您需要访问、更正或删除您在使用我们产品与/或服务时所产生的其他个人信息或者获取个人信息副本,或您认为车车安乘配存在任何违反法律法规或与您关于个人信息的收集或使用的约定,您均可以通过本隐私政策中的联系方式与我们联系。为了保障安全,我们可能需要您提供书面请求,或提供您的身份证明文件,我们将在收到您反馈并验证您的身份后的15天内答复您的请求。对于您合理的请求,我们原则上不收取费用,但对多次重复、超出合理限度的请求,我们将视情收取一定成本费用。对于那些无端重复、需要过多技术手段(例如,需要开发新系统或从根本上改变现行惯例)、给他人合法权益带来风险或者非常不切实际(例如,涉及备份磁带上存放的信息)的请求,我们可能会予以拒绝。
六、通知和修订
1、为给您提供更好的服务以及随着车车安乘配业务的发展,本隐私政策也会随之更新。但未经您明确同意,我们不会削减您依据本隐私政策所应享有的权利。我们会通过在车车安乘配网站、车车安乘配移动端上发出更新版本并在生效前通过网站公告或以其他适当方式提醒您相关内容的更新,也请您访问车车安乘配以便及时了解最新的隐私政策。
2、对于重大变更,我们还会提供更为显著的通知(我们会通过包括但不限于邮件、短信或在浏览页面做特别提示等方式,说明隐私政策的具体变更内容)。
本隐私政策所指的重大变更包括但不限于:
(1)我们的服务模式发生重大变化。如处理个人信息的目的、处理的个人信息类型、个人信息的使用方式等;
(2)我们在所有权结构、组织架构等方面发生重大变化。如业务调整、破产并购等引起的所有者变更等;
(3)个人信息共享、转移或公开披露的主要对象发生变化;
(4)您参与个人信息处理方面的权利及其行使方式发生重大变化;
(5)我们负责处理个人信息安全的责任部门、联络方式及投诉渠道发生变化时;
(6)个人信息安全影响评估报告表明存在高风险时。
3、我们还会将本隐私政策的旧版本存档,供您查阅。
4、为了您能及时接收到通知,建议您在联系方式更新时及时通知我们。如您在本政策更新生效后继续使用我们的服务,即代表您已充分阅读、理解并接受更新后的政策并愿意受更新后的政策约束。我们鼓励您在每次使用我们服务时都查阅本政策。您可以在车车安乘配APP通过“我的-设置-关于车车安乘配APP隐私政策”中查看本政策。
七、如何联系我们
1、如您对本隐私政策或您个人信息的相关事宜或者投诉、举报、有任何问题、意见或建议,请通过以下方式与我们联系。
联系电话:020-31522997
常用办公地址: 广州市白云区白云大道北亚滴大厦205室
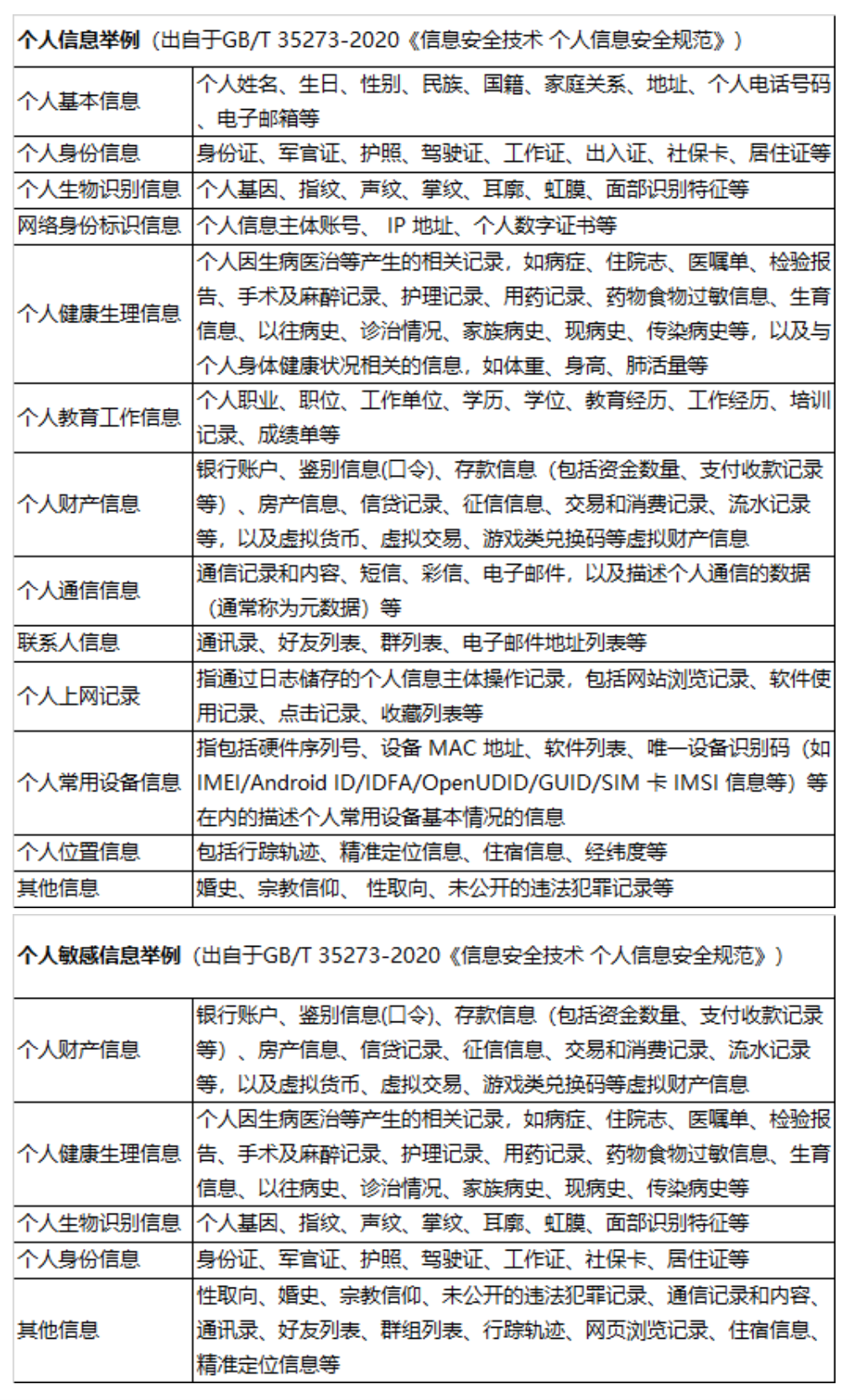
附:个人信息及敏感个人信息示例(非车车安乘配APP或网站所收集的个人信息,仅作示例说明)
个人信息是以电子或者其他方式记录的与已识别或者可识别的自然人有关的各种信息,不包括匿名化处理后的信息。敏感个人信息是一旦泄露或者非法使用,容易导致自然人的人格尊严受到侵害或者人身、财产安全受到危害的个人信息,包括生物识别、宗教信仰、特定身份、医疗健康、金融账户、行踪轨迹等信息,以及不满十四周岁未成年人的个人信息。(本定义出自于《中华人民共和国个人信息保护法》)。
